陆良论坛

 找回密码
 注册
查看: 17555|回复: 143

[新闻转载] 陆良车主们进来看,县城街道将从元旦开始收停车费

[复制链接]
发表于 2014-12-26 15:54:10 | 显示全部楼层 |阅读模式
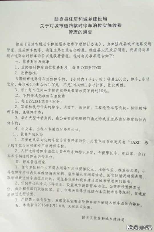
QQ图片20141226154942.jpg
(点击图片可放大)


发表于 2015-1-3 15:40:25 | 显示全部楼层
本帖最后由 风飞飞 于 2015-1-3 15:50 编辑

已经被收了一次费了,五味杂陈啊! IMG_20150103_154811.jpg
回复 支持 反对

使用道具 举报

发表于 2015-1-2 15:05:03 | 显示全部楼层
一个县···难道比一个市还要大吗?比一个省还牛吗?国家哪条法律法规给你们用公共设施来收费的,公开的抢劫啊!不停停车位,交警来罚款,停着停车位,来个收停车费!真的是太搞笑了!陆良的政府,除了敛财,基本无用!无能!鄙视!
回复 支持 6 反对 0

使用道具 举报

发表于 2014-12-28 22:36:46 | 显示全部楼层
风,云 发表于 2014-12-27 21:42
希望大家就事论事,不要过多的谈论党政。

是个人都长了张嘴,难道还不让说我们的好党啦,***搞反腐倡廉,咋个就没有抓到搞这个事到龟儿子。
回复 支持 2 反对 0

使用道具 举报

发表于 2015-1-16 11:26:49 | 显示全部楼层
1、是条路都收费,没见过曲靖市,昆明市里面的条条街道都收费的!屁大点县城!停车场收费人家是包着的,出问题肯定负责。这样路上收费的如果车擦了碰了你们赔吗?
2、收费标准的问题!一小时3块,超一小时一块,封顶十块,你妹!没听过一个街上停车收费收成这种的!十分钟以内不收钱,目测有很多停5分钟的也被追着索要那三元钱了吧!遮风挡雨,全权负责的停车场收费也不会这样吧?
回复 支持 1 反对 0

使用道具 举报

发表于 2015-1-15 12:32:56 | 显示全部楼层
昨天 去同乐市场正门附近五金店买个东西,过来个小伙说收费,3块钱,我说我来买个东西一小哈,小娃硬是不得啊咋个咋个啦,停一小哈也要收费。我买个东西前后没有3分钟。过来的小伙态度也不好,大B叻屎的。   
我就是不爽不给,给个**,3块钱我给花子也不给你这些***,就是不服气。  多大个县城啊 我的天啊
楼主图片里的那个什么局   尼玛 真的那个缺钱么?????? 真的是扯求蛋
回复 支持 1 反对 0

使用道具 举报

发表于 2015-1-2 15:08:04 | 显示全部楼层
天河 发表于 2014-12-27 18:13
妈的,抢劫也不是这样抢,共产党的一党专制跟封建社会的君主专制有什么区别,都是在剥削老百姓。城建局那些 ...

他们就没脸,何来要不要脸之说,官逼民反啊,除了鱼肉百姓,除了在位疯狂敛财,还有何用?
回复 支持 1 反对 0

使用道具 举报

发表于 2015-1-2 12:32:48 【手机网友】 | 显示全部楼层
什么是党的群众路线?到城建局领导那儿就成了群众走的路要钱!
回复 支持 1 反对 0

使用道具 举报

发表于 2015-1-1 22:35:50 | 显示全部楼层
一大早停车8分钟,被人家说成刚好10分钟,要收3元停车费。不知道啥子情况?如果确实为了管理实施收费政策,暂且不论其是否合法,大家该支持,但是,如果是为了收费而收费,恐怕问题还是要掂量掂量,可别坑爹噢。
回复 支持 1 反对 0

使用道具 举报

发表于 2014-12-29 20:19:43 | 显示全部楼层
博爱 发表于 2014-12-29 10:09
是城建局收还是承包给私人收,

这个肯定是承包给私人的,住建局没有那么多人手来管理操作。
回复 支持 1 反对 0

使用道具 举报

发表于 2014-12-29 12:45:48 | 显示全部楼层
行车、助力车和摩托车也按此资费执行,恐怕有点不“以质论价”了吧?!况且,据国家有关规定:出台有关国计民生的收费文件,只有省以上政府才有权利……怎么陆良一个“住建局”就能出台一个这样既当“裁判员”、又当“运动员”的违反规定的文告呢?!还是先学学有关行政法规吧!不要让人笑话了“执法者不懂法”就不好了呢!!
回复 支持 1 反对 0

使用道具 举报

发表于 2014-12-29 08:40:13 | 显示全部楼层
关键是收费可以,但是收了费。费用用来干什么呢?国民党是用来剿匪?你们也能增加警力把陆良治安搞好也行或是把环境搞好也行。但是哥料定,你们做不到。
回复 支持 1 反对 0

使用道具 举报

发表于 2014-12-26 16:09:34 | 显示全部楼层
这个好像国家不允许的呀!道路车位属于公共设施,基础建设,是政府执政为民的基本体现,收费了这不是公开的抢劫吗!

点评

tyx
是不是符合中央的搞和谐社会,老百姓这曰子怎么过呀?  发表于 2015-1-2 09:32
我只是告诉大家有这回事,不代表任何部门或个人说话。  详情 回复 发表于 2014-12-26 16:20
回复 支持 反对

使用道具 举报

发表于 2014-12-26 16:20:28 | 显示全部楼层
自行车、助力车和摩托车也按此资费执行,恐怕有点不“以质论价”了吧?!况且,据国家有关规定:出台有关国计民生的收费文件,只有省以上政府才有权利……怎么陆良一个“住建局”就能出台一个这样既当“裁判员”、又当“运动员”的违反规定的文告呢?!还是先学学有关行政法规吧!不要让人笑话了“执法者不懂法”就不好了呢!!

点评

执法者都是流氓执法,用不着懂法!  详情 回复 发表于 2014-12-26 19:24
回复 支持 反对

使用道具 举报

 楼主| 发表于 2014-12-26 16:20:46 | 显示全部楼层
庄梦蝶 发表于 2014-12-26 16:09
这个好像国家不允许的呀!道路车位属于公共设施,基础建设,是政府执政为民的基本体现,收费了这不是公开的 ...

我只是告诉大家有这回事,不代表任何部门或个人说话。
回复 支持 反对

使用道具 举报

发表于 2014-12-26 16:31:45 | 显示全部楼层
公共资源收费怕不合理吧。还有西华公园西华寺那边门那儿那片也是租给了地产商合法吗?老百姓的公共场所似乎属于所谓的管理单位了,想租就租想收费就收费

点评

tyx
说的比较实在!  发表于 2015-1-2 09:29
回复 支持 1 反对 0

使用道具 举报

发表于 2014-12-26 16:33:42 | 显示全部楼层
国家有规定:任意地方牵涉当地国计民生的收费或公益项目收费,都应依法“举行公民听政会议,广泛听取人民群众的意见或建议然后决策”。可陆良住建局的这个《通告》的法理依据是什么,由谁批准并文号内容全都没有,是否考量或掩饰什么而不愿见阳光啊?!余惑是:该单位眼中根本没有或学过什么叫做当前正贯彻落实的“群众路线”啊?!{:soso_e100:}

点评

陆良城的广场呀街道啊租给人家卖东西从来没见什么听取群众意见。只是偶尔逛街就发现哪儿哪儿就在摆摊卖东西了,特别是前两年还公开在城中心的老广场上,呵呵。复烤厂旁的道路也是不管你开车好不好走路堵不堵一样的租  详情 回复 发表于 2014-12-26 16:41
回复 支持 反对

使用道具 举报

发表于 2014-12-26 16:36:59 | 显示全部楼层
治堵不能光靠收费
哪些道路收,哪些不收也要写清楚

你收了费,要是我的车丢了,是不是你们得赔偿?

点评

造堵,造钱。  详情 回复 发表于 2014-12-28 09:21
回复 支持 反对

使用道具 举报

发表于 2014-12-26 16:41:35 | 显示全部楼层
zgx540612 发表于 2014-12-26 16:33
国家有规定:任意地方牵涉当地国计民生的收费或公益项目收费,都应依法“举行公民听政会议,广泛听取人民群 ...

陆良城的广场呀街道啊租给人家卖东西从来没见什么听取群众意见。只是偶尔逛街就发现哪儿哪儿就在摆摊卖东西了,特别是前两年还公开在城中心的老广场上,呵呵。复烤厂旁的道路也是不管你开车好不好走路堵不堵一样的租给人家卖东西。老农民平时卖个小菜啊小百货啊什么的么被所谓的市容管理撵的鸡飞狗跳。不明白的事太多啊
回复 支持 反对

使用道具 举报

发表于 2014-12-26 16:52:24 | 显示全部楼层
蜕变 发表于 2014-12-26 16:41
陆良城的广场呀街道啊租给人家卖东西从来没见什么听取群众意见。只是偶尔逛街就发现哪儿哪儿就在摆摊卖东 ...

回复 支持 反对

使用道具 举报

发表于 2014-12-26 16:53:39 | 显示全部楼层
人家打地方,应该是多长时间内是不收费的,怎么没说明?难道停几分钟也要收费吗?就没明白。

点评

还有临时性有事停车,比如等人,取钱等停约十来分钟,难道也要收费吗?有的地方停个十来分钟可是不收费的。  详情 回复 发表于 2014-12-27 20:11
回复 支持 1 反对 0

使用道具 举报

您需要登录后才可以回帖 登录 | 注册

本版积分规则

手机版|小黑屋|Archiver|陆良网 ( 滇ICP备2022000708号-2 )

法律顾问

GMT+8, 2025-10-31 01:03 , Processed in 0.132023 second(s), 34 queries , Gzip On.

中国 © 陆良网 2008-2023|关于陆论

运营机构:陆论工作室|站务QQ:450043295

Powered by Discuz!|滇网安备53032203502002号

快速回复 返回顶部 返回列表